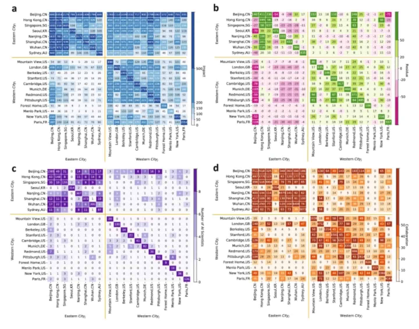
Beijing’s central role in global artificial intelligence research

Copyright © 2023 Bedoor AlShebli | Privacy Policy | Accessibility